Instance Verification Kit (IVK)
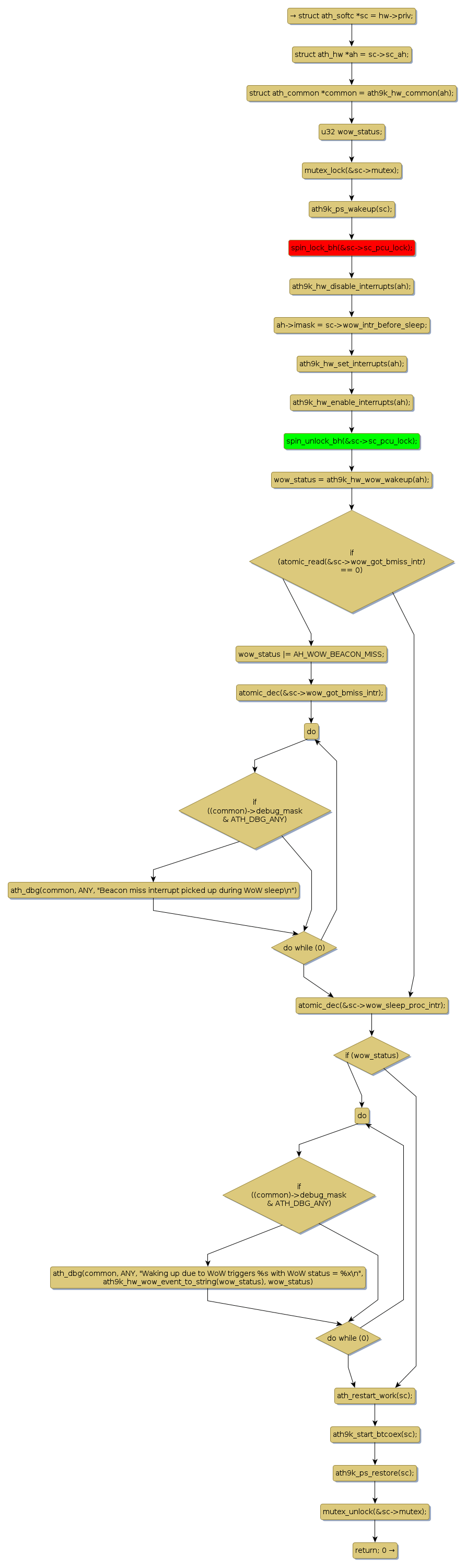
spin lock @ [8116+31+/linux-3.19-rc1/drivers/net/wireless/ath/ath9k/wow.c]
Instance Signature: sc_pcu_lock
|
The Matching Pair Graph:
|
|
Function Name
|
Control Flow Graph (CFG)
|
Events Flow Graph (EFG)
|
Source Correspondence
|
|
ath9k_resume
|
|
|
[7892+12+/linux-3.19-rc1/drivers/net/wireless/ath/ath9k/wow.c]
|